水稻作为全球最重要的粮食作物之一,其生长状况直接关系到粮食安全与农业生产的稳定性。叶绿素是光合作用中关键的色素成分,参与光能捕获与能量转化过程,决定着冠层光合效率与干物质积累。其含量变化能够反映植株的营养供给、生理活性以及环境胁迫程度,因此常被视为评估作物生长状态、指导氮肥管理和预测产量形成的重要生理指标。然而,传统的人工采样与实验室化学测定在操作效率、空间代表性和监测频率方面存在明显不足,难以满足现代农业对实时、精准和大范围监测的需求。因此,构建一种快速、非破坏且可用于田间尺度的叶绿素监测技术,对提升水稻生长诊断能力和支持精准农业管理具有重要意义。
水稻叶绿素的获取方式同样可分为破坏性与非破坏性两大类。破坏性方法通常依赖取样后进行溶剂提取,并结合分光光度法或色谱分析获得叶绿素a、b及总量等精细生化指标,具有较高的准确性和可重复性,常被用于模型构建与验证。然而,该类方法耗时耗力,难以满足水稻大田环境下对多时间点、多区域监测的需求。非破坏性方法包括手持式SPAD仪、叶色卡和叶绿素荧光技术等,虽然适合快速现场测量,但其读数易受到叶片角度、品种差异、光照条件与冠层结构等因素影响,导致在田间尺度应用时存在较大的不确定性和空间代表性不足的问题。
随着遥感与智能农业技术的发展,无人机载高光谱成像逐渐成为监测水稻叶绿素的高效手段。高光谱影像能够在可见光至近红外波段获取连续的光谱反射信息,捕捉叶绿素吸收特征和红边变化,并通过构建特定植被指数或提取敏感波段,实现对叶绿素含量的定量反演。进一步结合辐射传输模型、机器学习及深度学习方法,可有效强化光谱特征提取能力,提高反演的精度与稳定性。无人机平台具备高空间分辨率、快速部署及可灵活安排飞行时序的优点,能够适应水稻从返青至灌浆全过程的多阶段监测需求,为实现大田尺度的叶绿素动态评估和精准施肥决策提供了重要的技术支撑。
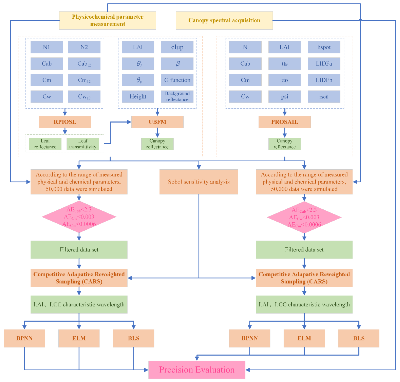
Jin 等(Jin et al., 2024)提出了一种通过无人机耦合RTM和机器学习,对稻冠LAI和LCC进行高光谱遥感估计方法。研究通过构建结合RPIOSL与UBM的新型水稻冠层辐射传输模型,并与PROSAIL模型进行对比,利用Sobol分析和CARS提取敏感波段,结合BPNN、ELM和BLS建立LAI与LCC反演模型。结果显示,RPIOSL-UBM模拟的高光谱在500–650nm与750–1000nm与实测数据高度一致,光谱拟合精度明显优于PROSAIL。基于ELM的反演模型表现最佳,LAI和LCC的RMSE分别为0.6357和6.01μg·cm⁻²,均显著优于PROSAIL数据集模型。研究证明该模型能够有效提升水稻高光谱反演精度,为营养诊断与精准管理提供了可靠技术途径。

图1 技术路线图。
Peng 等(Peng et al., 2024)提出了一种通过融合杂交优势特征和深度学习方法提高水稻叶片氮含量的估算精度方法。研究提出一种结合XGBoost与PCC的混合特征选择方法,并基于无人机高光谱数据构建深度学习模型用于水稻叶氮含量(LNC)估计。利用PLSR、RF和DNN进行建模后发现,PCC-XGBoost的特征筛选显著提高了模型稳定性,其中 DNN 表现最佳,可准确反演田间尺度LNC并生成空间分布图。研究表明,该方法能够有效提升水稻氮营养监测精度,为精准施肥和氮管理提供技术支持。

图2 深度神经网络的结构。
Cao 等(Cao et al., 2020)提出了一种利用无人机高光谱遥感技术对粳稻冠层叶绿素含量进行反演建模方法。研究基于无人机获取的粳稻冠层高光谱影像,构建叶绿素含量的反演模型以实现快速、经济的田间监测。针对高光谱数据维度高、冗余多的问题,利用连续投影算法(SPA)提取了410、481、533、702和798nm等关键敏感波段,并将其作为模型输入。随后采用极限学习机(ELM)并结合粒子群优化(PSO)以提升模型参数搜索能力和非线性拟合效果。结果表明,PSO-ELM模型能够较准确地预测粳稻叶绿素含量,获得R²=0.791、RMSE=8.215 mg/L的性能。研究表明,该方法可有效利用UAV高光谱信息实现粳稻叶绿素的定量反演,为营养诊断与精准管理提供技术支持。

图3 PROSPECT模型输入参数的全局敏感性分析。
Zhang等(Zhang et al., 2025)采用三维辐射传输模型(3DRTM)模拟水稻田的辐射传输并生成了冠层高光谱影像,进而结合迭代优化方法、惩罚函数及先验信息约束,建立了一种基于物理机制的联合反演模型,实现了基于水稻冠层高光谱曲线的叶绿素含量(Cab)高效精准估算。反演结果表明,麻雀搜索算法(SSA)能够较好地估算水稻Cab,取得较为理想的结果;进一步对比显示,在引入类胡萝卜素含量(Car)约束后,SSA反演精度显著提高(R² = 0.812,RMSE = 5.413 µg/cm²),优于未施加Car约束的反演结果(R² = 0.690,RMSE = 7.677 µg/cm²)。结论指出,与由PROSPECT叶片光学模型与SAIL冠层反射模型耦合而成的一维辐射传输模型PROSAIL相比,基于三维异质场景的大尺度遥感与影像模拟框架(LESS)在水稻Cab估算中表现出更高的准确性,说明3DRTM有助于从水稻冠层高光谱数据中更精确地估算Cab,因而在水稻精准养分管理中具有重要应用潜力。

图4 基于联合反演模型的叶绿素含量(Cab)估算策略流程图。
Wang等(Wang et al., 2021)基于无人机高光谱影像,采用查找表策略和PROSAIL辐射传输模型,反演了田间尺度水稻的叶面积指数、叶片叶绿素含量与冠层叶绿素含量,重点分析了生育期进程与土壤背景特征选择对反演结果的影响。结果表明,在PROSAIL模型中引入淹水土壤反射率作为背景可有效提升估算精度:在整个生育期(分蘖至抽穗期),使用淹水土壤反射率查找表时,LAI、LCC和CCC反演结果与实测值之间的决定系数R²分别为0.70、0.11和0.79,平均绝对误差MAE分别为21.87%、16.27%和12.52%。其中,LAI与LCC的高误差主要出现在分蘖期,该阶段LAI存在明显高估,而LCC则被低估;相比之下,CCC从分蘖到抽穗期的估算精度较为稳定。

图5 物候对基于无人机高光谱影像反演水稻冠层参数的影响。
基于无人机载高光谱成像的水稻叶绿素监测在近年来取得了显著发展。高光谱技术凭借高维光谱信息、快速非破坏、适合田间大尺度观测的优势,已成为精准农业尤其是精细化施肥管理与生理监测的核心工具。通过辐射传输模型的光学机理以及机器学习和深度学习的高效数据驱动能力,水稻叶绿素定量反演的精度和泛化性持续提升。在未来,随着无人机平台、成像传感器以及智能算法的不断演进,基于无人机高光谱的水稻叶绿素监测将更加普及,并在农业智能管理中发挥关键作用。
1. Jin Z, Liu H, Cao H, et al. Hyperspectral Remote Sensing Estimation of Rice Canopy LAI and LCC by UAV Coupled RTM and Machine Learning[J]. Agriculture, 2024, 15(1): 11.
2. Peng Y, Zhong W, Peng Z, et al. Enhanced Estimation of Rice Leaf Nitrogen Content via the Integration of Hybrid Preferred Features and Deep Learning Methodologies[J]. Agronomy, 2024, 14(6): 1248.
3. Cao Y, Jiang K, Wu J, et al. Inversion modeling of japonica rice canopy chlorophyll content with UAV hyperspectral remote sensing[J]. PloS One, 2020, 15(9): e0238530.
4. Zhang H, Zhao D, Guo Z, et al. Estimation of chlorophyll content in rice canopy leaves using 3D radiative transfer modeling and unmanned aerial hyperspectral images[J]. Plant Methods, 2025, 21(1): 26.
5. Wang L, Chen S, Peng Z, et al. Phenology effects on physically based estimation of paddy rice canopy traits from UAV hyperspectral imagery[J]. Remote Sensing, 2021, 13(9): 1792.
地址:无锡市梁溪区南湖大道飞宏路58-1-108
电话:13810664973
邮箱:info@dualix.com.cn
地址:北京市海淀区中关村大街19号
电话:13810664973
邮箱:info@dualix.com.cn
地址:陕西省西安市高新区科技一路40号盛方科技园B座三层东区
电话:13810664973
邮箱:info@dualix.com.cn
地址:成都市青羊区顺城大街206号四川国际大厦七楼G座
电话:13810664973
邮箱:info@dualix.com.cn
地址:深圳市龙华区民治梅龙路
电话:13810664973
邮箱:info@dualix.com.cn